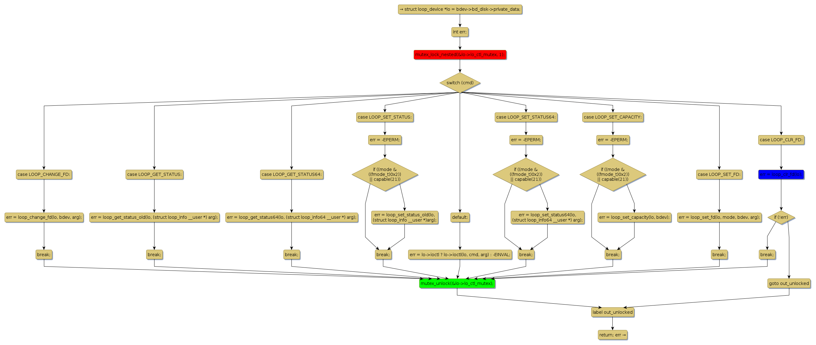
Instance Verification Kit (IVK)
mutex lock @ [33122+40+/linux-3.19-rc1/drivers/block/loop.c]
Instance Signature: lo_ctl_mutex
|
The Matching Pair Graph:
|
|
Function Name
|
Control Flow Graph (CFG)
|
Events Flow Graph (EFG)
|
Source Correspondence
|
|
lo_ioctl
|
|
|
[32965+8+/linux-3.19-rc1/drivers/block/loop.c]
|
|
lo_release
|
|
|
[39088+10+/linux-3.19-rc1/drivers/block/loop.c]
|
|
loop_clr_fd
|
|
|
[24461+11+/linux-3.19-rc1/drivers/block/loop.c]
|